Нүүр хуудас
Мэдээ мэдээлэл
Цаг үеийн мэдээ
Захирамж, тушаал
Өргөдөл гомдлын мэдээ
Сумын тухай
Танилцуулга
Багууд
Түүхэн замнал
Алдартнууд
Нэрэмжит шагнал
Байгууллагууд
Хэрлэн тохижилт үйлчилгээ ОНӨААТҮГ
ИТХ
Засаг дарга
Засаг дарга
Засаг даргын орлогч
Үе үеийн засаг дарга нар
Тамгын газар
Засаг даргын тамгын газрын дарга
Мэргэжилтнүүд
Засаг даргын тамгын газрын үйл ажиллагаа
Ил тод байдал
Авлигатай тэмцэх газар
Худалдан авах ажиллагаа
Хүний нөөц
Төсөв санхүү
Шилэн данс
Харилцах хаяг
Цэс
Нүүр хуудас
Мэдээ мэдээлэл
Цаг үеийн мэдээ
Захирамж, тушаал
Өргөдөл гомдлын мэдээ
Сумын тухай
Танилцуулга
Багууд
Түүхэн замнал
Алдартнууд
Нэрэмжит шагнал
Байгууллагууд
Хэрлэн тохижилт үйлчилгээ ОНӨААТҮГ
ИТХ
Засаг дарга
Засаг дарга
Засаг даргын орлогч
Үе үеийн засаг дарга нар
Тамгын газар
Засаг даргын тамгын газрын дарга
Мэргэжилтнүүд
Засаг даргын тамгын газрын үйл ажиллагаа
Ил тод байдал
Авлигатай тэмцэх газар
Худалдан авах ажиллагаа
Хүний нөөц
Төсөв санхүү
Шилэн данс
Харилцах хаяг
© 2026. Хэрлэн сум - Дорнод аймаг
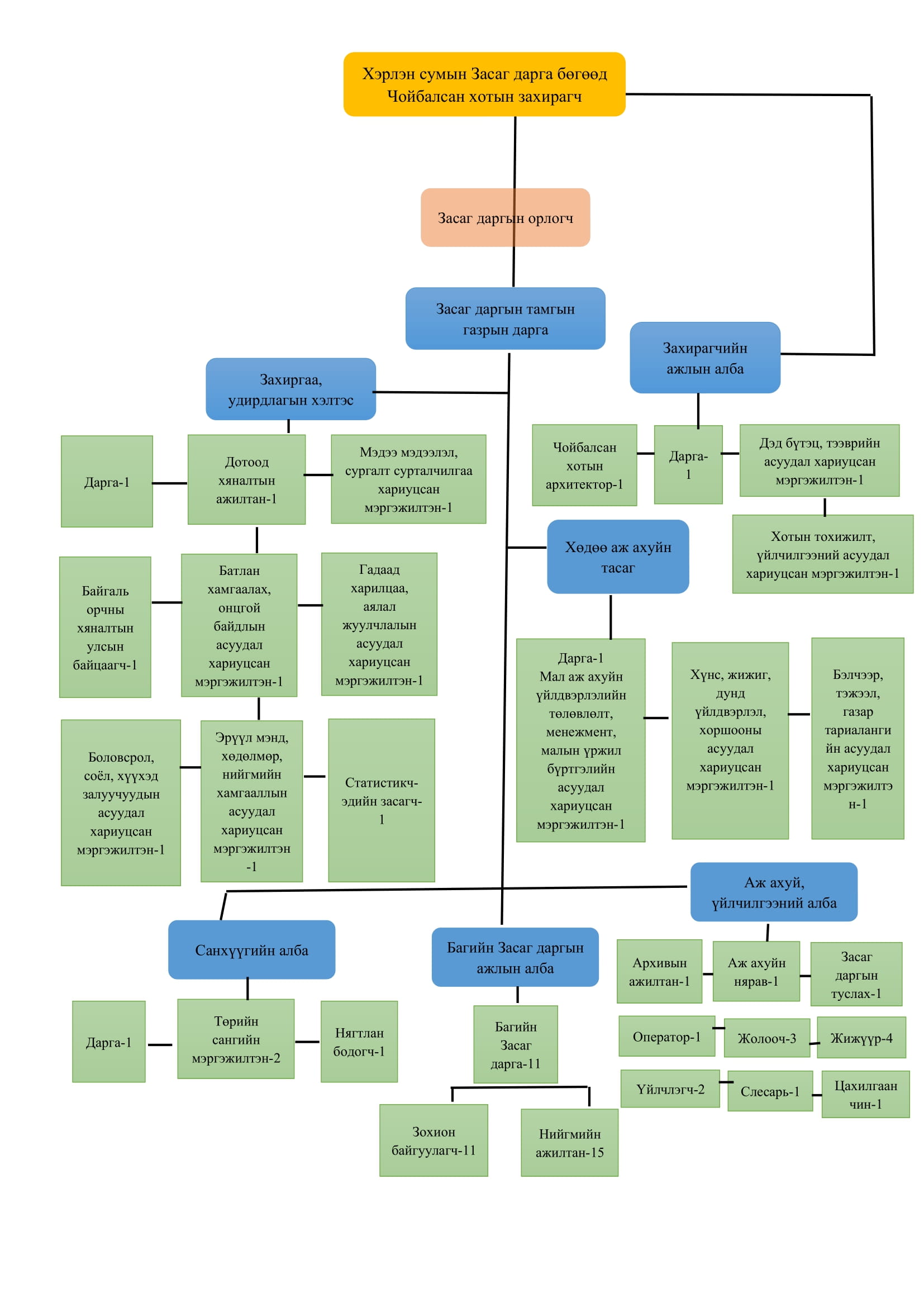
ХЭРЛЭН СУМЫН ЗАСАГ ДАРГЫН ТАМГЫН ГАЗРЫН БҮТЭЦ ОРОН ТОО
2025.03.30
Хуваалцах:
Бусад
ХЭРЛЭН СУМЫН 4 ДҮГЭЭР БАГИЙН ЗАСАГ ДАРГЫН ТАНИЛЦУУЛГА
2025.06.06
ХЭРЛЭН СУМЫН 3 ДУГААР БАГИЙН ЗАСАГ ДАРГЫН ТАНИЛЦУУЛГА
2025.06.06
ХЭРЛЭН СУМЫН 2 ДУГААР БАГИЙН ЗАСАГ ДАРГЫН ТАНИЛЦУУЛГА
2025.06.06
ХЭРЛЭН СУМЫН 1 ДҮГЭЭР БАГИЙН ЗАСАГ ДАРГЫН ТАНИЛЦУУЛГА
2025.06.06
АЖИЛТАН, АЛБАН ХААГЧДЫН 2025 ОНЫ СУРГАЛТЫН ТӨЛӨВЛӨГӨӨ
2025.03.30